Android - 2.1
Description
This extension provides support for Android technologies. This extension works together with the com.castsoftware.jee and the com.castsoftware.kotlin extension. If your JEE or Kotlin application source code uses Android technologies you should install this extension.
Features
AndroidManifest file
This file will be analyzed to understand whether the application is indeed an Android application. Some objects (exposed service/activity/receiver) are created under the manifest to represent exposed services. Then links are created from these services to the methods which are listeners of these services.
Android Event handling support from XML file
onClickListener()onLongClickListener()onFocusChangeListener()onKeyListener()onTouchListener()onCreateContextMenu()
Android Event handling support from setEventListenner and addEventListener in widgets
The lambda function can be used to define the event handler. Sample:
Button.setOnClickListenner(
new View.OncLickListentHandler{...}),
with lamda function: Button.setOnClickListenner( (v) → {}
)
Android Type XML support
- Widget Layout
- AndroidManifest file
WebServices support
Support for third-party WebServices is provided:
httpClientlibrary with namespacecz.msebera.android.httpclient.httpClientlibrary with namespaceorg.apache.http.client.HttpClient.httpUrlConnectionfromjava.net.URLandjava.net.HttpURLConnection.- Create webservice via
AsyncTaskclass of Android. - Transaction between client and server on fullstack project.
- Transaction between event handler widget and http method call.
- Android Volley Http library (https://github.com/google/volley ) (Java support).
Persistence support
Support for third-party Database access is provided:
- android.database.sqlite library (https://developer.android.com/reference/android/database/sqlite/SQLiteDatabase ) (Java support).
- androidx.room library (https://developer.android.com/reference/kotlin/androidx/room/package-summary )
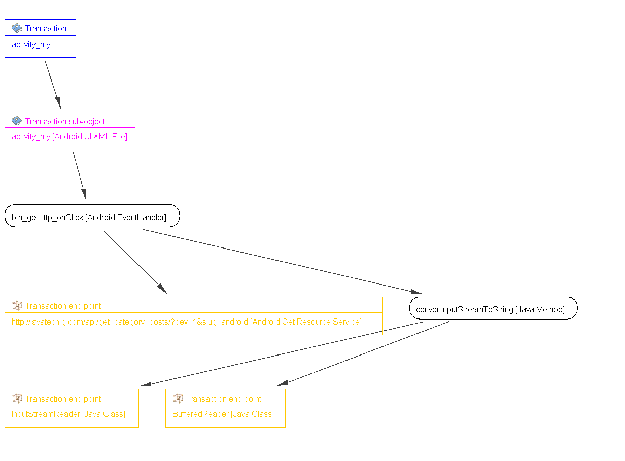
End to End transactions
- End to End transactions are resolved:
- Entry point: layout ui xml file, exposed services
- End point: web service, persisting data, intent resource calls
Supported Android versions
| Version | Supported |
|---|---|
| 4.4 - 15.0 | ✅ |
Technology support
| Technology | Supported |
|---|---|
| Java | ✅ |
| Kotlin | ✅ |
Supported libraries
android.database.sqlite (since 2.1.11-funcrel)
import android.database.sqlite.SQLiteDatabase;
import android.database.sqlite.SQLiteOpenHelper;
public class DbHelper extends SQLiteOpenHelper {
private static final String DATABASE_NAME = "Score_Table";
public Cursor getInformation(SQLiteDatabase db){
cursor = db.query(SCORE_TABLE_NAME,projections,null,null,null,null,orderBy,limit); // the nulls have to do with where clause info
db.insert(SCORE_TABLE_NAME, null , contentValues);
}
}

androidx.room (since 2.1.11-funcrel)
package com.example.android.roomwordssample;
import androidx.room.Entity;
@Entity(tableName = "word_table")
public class Word {
@PrimaryKey
@NonNull
@ColumnInfo(name = "word")
private String mWord;
public Word(@NonNull String word) {
this.mWord = word;
}
@NonNull
public String getWord() {
return this.mWord;
}
}
package com.example.android.roomwordssample;
import androidx.room.Dao;
import androidx.room.Insert;
import androidx.room.Query;
@Dao
public interface WordDao {
@Query("SELECT * FROM word_table ORDER BY word ASC")
LiveData<List<Word>> getAlphabetizedWords();
@Insert(onConflict = OnConflictStrategy.IGNORE)
void insert(Word word);
}


android.app.Application and com.ad4screen.sdk.A4SApplication for java and kotlin
“onCreate” and “onApplicationCreate” methods are now called from the android application object.
Function Point, Quality and Sizing support
- Function Points (transactions): A green tick indicates that OMG Function Point counting and Transaction Risk Index are supported.
- Quality and Sizing: A green tick indicates that CAST can measure size and that a minimum set of Quality Rules exist.
| Function Points (transactions) | Quality and Sizing |
|---|---|
| ✅ | ✅ |
Dependencies with other extensions
Some CAST extensions require the presence of other CAST extensions in order to function correctly. The Android extension requires that the following other CAST extensions are also installed:
- com.castsoftware.jee
- com.castsoftware.kotlin
- com.castsoftware.internal.platform (internal extension) ≥ 0.8.0
- com.castsoftware.wbslinker (internal technical extension) ≥ 1.6.1 funcrel
Download and installation instructions
The extension will be automatically installed by CAST Imaging Console.
Source code discovery
The Android extension does not contain any discoverers or extractors, therefore, no “Android” specific projects will be detected. Your Android source code should be part of a larger Java/JEE related project which you are also analyzing, and as such, JEE Analysis Units and/or Kotlin Analysis Units will be created automatically - simply ensure that the Analysis Units will be created automatically - simply ensure that the path to your Android source code is included in these JEE/Kotlin Analysis Units:

What results can you expect?
Android application

Transactions

Web services linker

Function points

Objects
| Icon | Description |
|---|---|
![]() |
Android EditText, Android TextView |
![]() |
Android Button, CheckBox, Item |
![]() |
Android EventHandler |
![]() |
Android Get Resource Service |
![]() |
Android Put Resource Service |
![]() |
Android Post Resource Service |
![]() |
Android Delete Resource Service |
![]() |
Android Shared preferences, Android internal storage, Android external storage |
![]() |
Android Application |
![]() |
Android UI XML File |
![]() |
Android exposed service, Android exposed activity |
![]() |
Android exposed receiver |
![]() |
Android intent resource |
![]() |
Android Room Entity |
![]() |
Android Room Entity Operation |
![]() |
Android SQL Query |
Structural Rules
The following structural rules are provided:
- 2.1.12-funcrel
- 2.1.11-funcrel
- 2.1.10-funcrel
- 2.1.9-funcrel
- 2.1.8-funcrel
- 2.1.7-funcrel
- 2.1.6-funcrel
- 2.1.5-funcrel
- 2.1.4-funcrel
- 2.1.3-funcrel
- 2.1.2-funcrel
- 2.1.1-funcrel
- 2.1.0-funcrel
Known limitations
- CAST recommends using the most recent stable release of CAST Imaging Core with the extension for best results.
- Some links won’t be resolved because of missing jar file.
- There are some limitations for transactions with Lamda Expressions.
- Web Service URI name isn’t stable for more complex situations.















